(通讯员:李盈颖)为全面贯彻习近平新时代中国特色社会主义思想,深入贯彻落实习近平总书记视察广东重要讲话、重要指示精神,助力广东百县千镇万村高质量发展工程。经学校研究决定,开展2024年大学生科技学术季活动(以下简称“科技学术季活动”)。
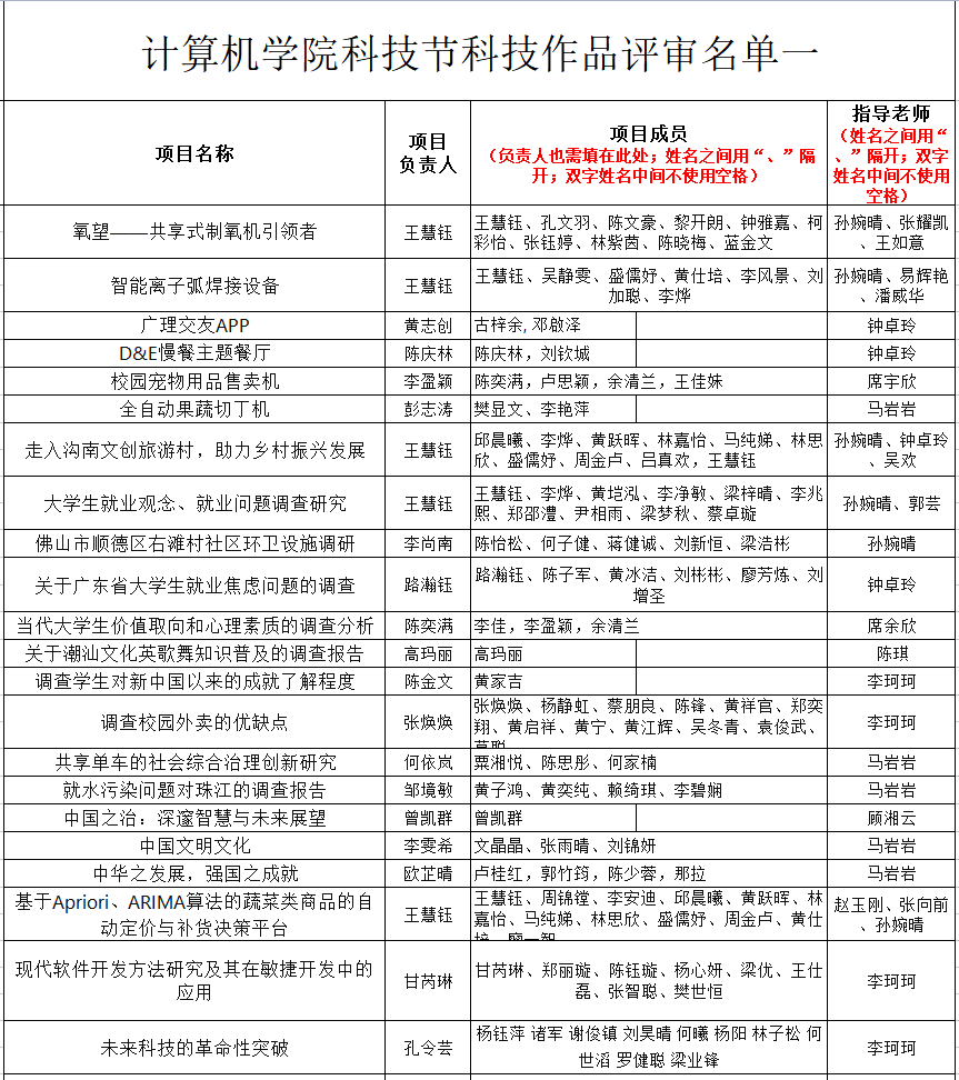
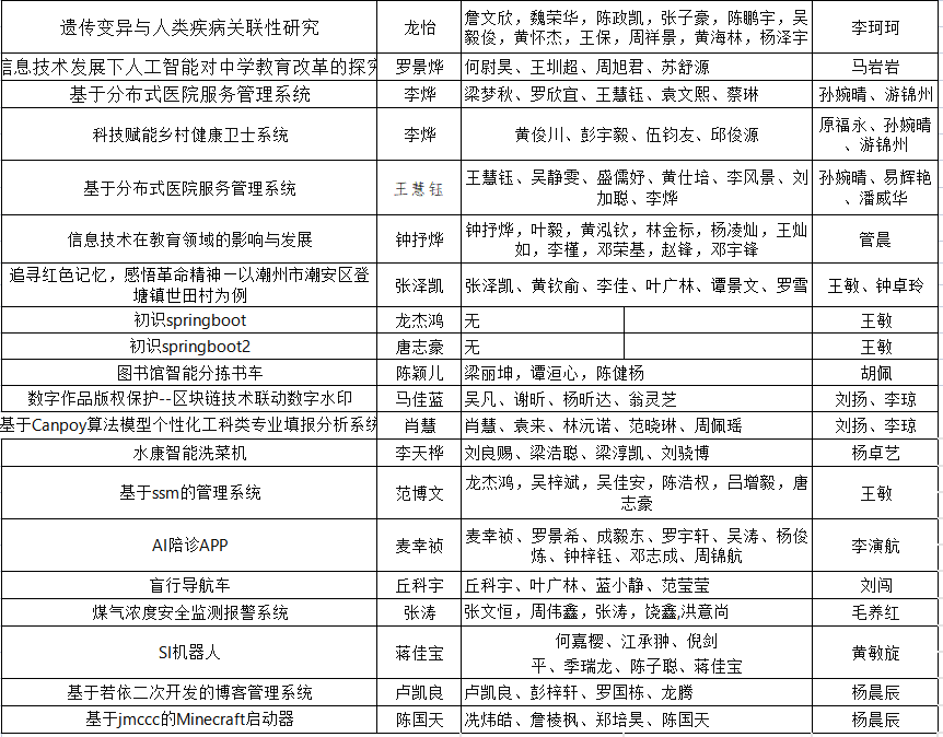
本次科技学术季活动,开云kaiyun体育官方网站于四月初将全院作品收集完毕,共收集作品多达452份。同学们积极地展现了人人学科学,事事想科学,时时用科学,天天有科学的精神面貌。创新部对此次作品进行了汇总和初审。最后,由学院老师对学院作品再次审核。根据工作有关要求,现将进入校赛的优秀名单公示如下。
“科技学术季”优秀作品名单




开云(中国)Kaiyun·官方网站-登录入口 地址:11栋信息楼309
电话:020-39729803 邮编:510540